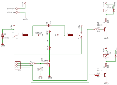
Harald Kröll nos trae este driver con modulación por ancho de pulso (PWM) para controlar motores de corriente continua de hasta 200W de consumo.
El mismo trabaja en forma de puente H. Posee tres pines de control: dos para controlar el sentido de giro del motor y uno para ingresar con la señal PWM. Las entradas están diseñadas para trabajar con niveles lógicos, ideal para realizar el control desde un microcontrolador.
Control de dirección:
Pin #1 Pin#2 Sentido
alto bajo izquierdo
bajo alto derecho
alto alto freno
bajo bajo freno



